
6.1 Paging Microphone & Access Contacts
The Cloud PM4 four zone paging microphone is an accessory for the Cloud 46/50; it features
zone selection switches which allow paging to all four zones in any combination and a 'call all'
button that is used for convenient announcements to all zones. In addition to this the PM4 has
a built in chime.
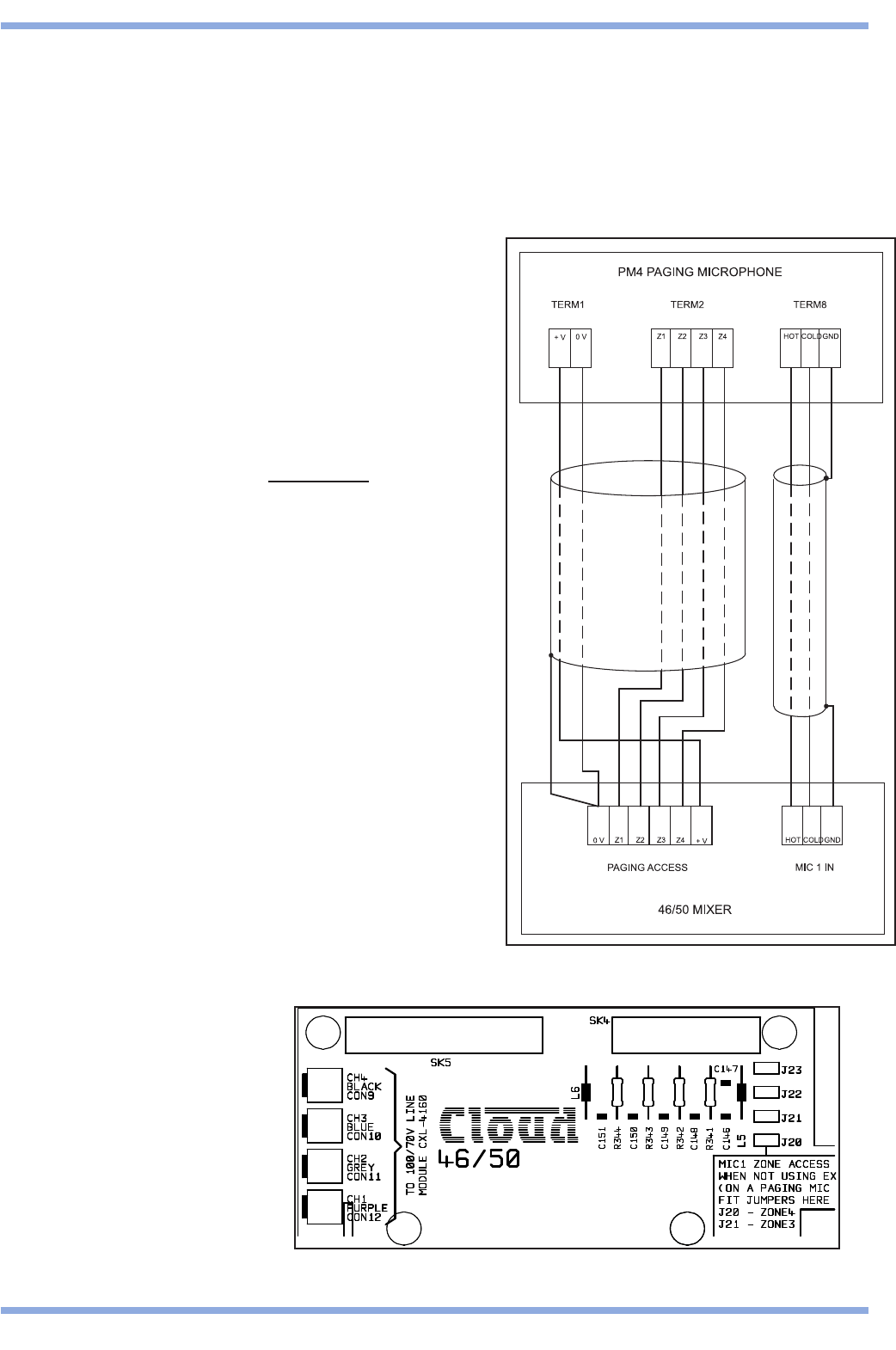
The PM4 connects to the 46/50 via its analogue
interface. It must be wired using 2-core
screened cable directly to the MIC 1 input and
6-core cable with overall screen to the paging
microphone connector (as shown adjacent).
See “PM4/8/12/16 Installation and User
Guide”, page 18, “Connecting the PM to a
mixer via the analogue interface” for more
details.
IMPORTANT
When connecting a PM4 to the 46/50, jumpers
J20,21,22 and 23 must be removed for the
paging microphone to operate correctly. A
diagram that shows the jumper locations on the
46/50 PCB can be found below.
NOTE: We advise that when you remove a
jumper you leave it connected to one pin of the
header so it remains with the apparatus for
future use.
When setting the jumper(s) please ensure that
you:
• Remove the mains cable from
the rear of the product before
removing the top panel.
• Only reassemble the unit using
screws identical to the original
parts.
46/50 Integrated Mixer Amplifier Setup And Installation Guide
CLOUD ELECTRONICS LIMITED
6
V6 070113
Wiring a PM4 to a 46/50
Location of Jumpers J20, J21, J22 and J23
J20: Bypass Zone 4
J21: Bypass Zone 3
J22: Bypass Zone 2
J23: Bypass Zone 1
Comentários a estes Manuais